HOME
> PERFORMANCE DISPLAY
> ENGINEERING CONSULTING AND DESIGN
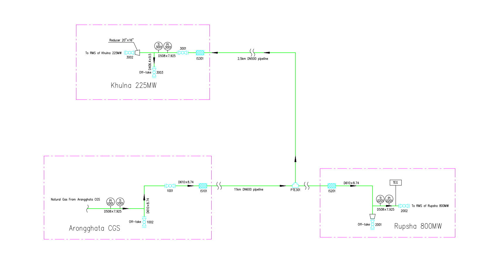
> Bangladesh Rupsa 800MW Power Plant Pipeline Project
The project is located in Khulna, with natural gas as the transmission medium and a designed pressure of 3.5 MPa for the entire pipeline system.
The trunk line originates from the Aronghata Compressed Natural Gas Station (CGS) owned by Gas Transmission Company Ltd and terminates at the Rupsa 800MW Combined Cycle Power Plant. It has a total length of approximately 9.11 km and a pipe diameter of D610 mm.
The branch line starts at an offtake tee junction located at approximately the 7.9 km mark of the trunk line and ends at the 225MW Combined Cycle Power Plant. It measures around 1.86 km in length and features a pipe diameter of D508 mm.User: North-West Power Generation Company Ltd




